从2019医院科研能力百强榜,看中国医院排名
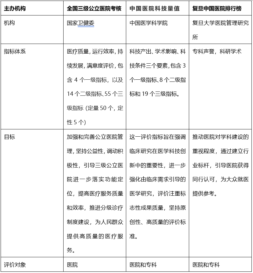
8月21日,由中国医学科学院主办的2019年度中国医院科技量值与2019年度中国医学院校科技量值(STEM)发布。
7月1日,国家卫生健康委印发《关于2018年度全国三级公立医院绩效考核国家监测分析有关情况的通报》。截至2018年底,全国共有2398家三级公立医院(其中,综合医院1289家,专科医院576家,中医医院533家)参加2018年度绩效考核工作。此外,从2010年就开始的复旦中国医院排行榜也受到各家医院的广泛关注。
这三个评价体系都有各自的目标和侧重,结合起来可以对医院排名有更全面的认识。
不同的评价体系,有不同的结果是容易理解的。从三者的评价体系来看:
全国公立医院考核体现最为综合,更像是“三好学生”,
医学科技评价则最为具体,体现了医院在临床科研方面的能力,更像是“课代表”。
但是从公立医院发展的目标来看,排名还是说明了一些问题。
1、临床服务能力与管理水平不协调
这体现在全国三级公立医院考核与复旦榜和医学科技评价的不同。从公立医院的定位来说,全国三级公立医院考核的结果更是我们希望看到的。
其考核旨在加强和完善公立医院管理,引导三级公立医院进一步落实功能定位,不断提高医疗服务质量和效率。考核指标体系包括医疗质量、运营效率、持续发展、满意度评价,全面评价了医院的运行和管理水平,是公立医院发展的目标,也是医改的方向。
2、科学研究水平与临床医疗服务能力不协调
这体现在医学科技评价和复旦榜的不同。而两个榜单不完全一致的一个重要原因就是临床研究水平还不足,远没有能够达到与临床服务能力之间有效转化的阶段。
医学科技评价是指导医学科技创新与学科发展的风向标。要根据发展实际,建立全方位、多角度、立体化反映中国医院和医学院校的科技能力评价体系,导引中国的医学研究方向。
医学科技评价主要是根据临床研究成果,复旦榜的指标体系相对综合,上榜医院由"专科声誉得分(声誉排名)"以及"科研学术得分"两部分构成。其中"专科声誉得分"邀请专家综合考虑每家医院的学科建设、临床技术与医疗质量、科研水平等关键因素后,对相关专科前10名医院进行提名和排序。《最佳医院排行榜》则是根据每家医院获得的各专科声誉排名,并结合该院的"医院科研学术得分",形成医院的总体得分。
三级公立医院,拥有全国最为优质的临床和医学研究力量,是医改的主力军,也是医学进步的主要研究力量。不容置疑的是,在三个排名体系中,全国三级公立医院考核的结果更受公立医院管理者的重视。
所以,建议在这个体系中,能够设置体现临床研究进步的指标,能通过考核真正促进临床能力的提升,同时控制不合理费用的增长,这可能才是中国医疗卫生事业可持续发展的道路。
专家介绍 余庆松 惠宏医疗管理研究中心主任 惠宏医疗管理集团董事长

沪公网安备 31011002000965号