重磅!三级医院评审新规解析!
12月28日,国家卫健委医政医管局印发了《三级医院评审标准(2020年版)》(下称《评审标准》)。医院评审是国际上医院管理的通行做法。
现在医院评审标准依然在使用2011年制定的《三级综合医院评审标准(2011年版)》。该标准自颁布实施9年以来,在指导各地加强评审标准管理、规范评审行为、强化医院主体责任和保障医疗质量安全等方面发挥了重要作用。
与2011年版相比,刚刚颁布的《评审标准》在评审方式和内容上都有较大幅度变化,提高了评审的客观性和评审效率,同时也对评审医院的信息化建设和病案管理工作提出了高要求。
颁布新《评审标准》的背景
1.自2011年以后各级卫生行政部门颁布了一系列新的法律、法规、规章以及医院管理的制度、规范。《评审标准》在保持2011年版标准延续性的基础上,融入了《基本医疗卫生与健康促进法》《医疗纠纷预防与处理条例》《医疗质量管理办法》《医疗技术临床应用管理办法》《医疗质量安全核心制度要点》等近年来颁布实施的法律、条例、规章相关内容,以及分级诊疗体系建设、现代医院管理制度等改革要求,增加了新冠肺炎疫情常态化防控相关要求。比如现代医院管理制度对医院提出明确要求,由院长负责制改为党委领导下的院长负责制。
2.信息化手段,尤其是大数据统计技术趋向成熟,为修订提供了技术条件。2020年三级公立医院“绩效国考”中大数据技术的应用以及取得的积极成果,为三级医院评审标准修订提供了经验和信心,能够推动医院评审更加科学、客观、精细、量化。
3.各地在既往的评审工作中摸索了很多好的做法。比如,有些地区在评审中减少了评价的维度,更集中在医疗质量和安全方面,与其他评审体系做了很好的结合,这样的评审更集中,提高了评审针对性。
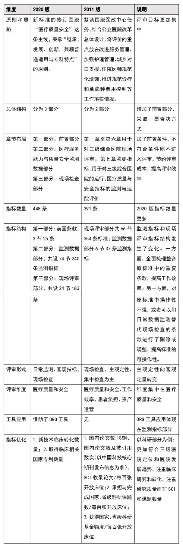
2020版和2011版的《评审标准》异同比较
我们通过表格形式对两个版本的异同进行如下简要说明:

对评审医院的管理提出要求
1 .信息化建设方面
《评审标准》最大的特点是评审方式的改变,大量工作由现场评审转变为数据监测。改变体现在资源配置与运行数据指标、医疗服务能力与医院质量安全指标、重点专业质量控制指标、单病种(术种)质量控制指标、重点医疗技术临床应用质量控制指标等方面,且均明确标识了数据来源。比如资源配置与运行数据指标方面,其来源为卫生资源统计年报及相关报表;医疗服务能力与医院质量安全指标,其数据来源:
国家医疗质量管理与控制信息网 ( NCIS )
全国医院质量监测系统( HQMS )
各省级相关数据收集系统
无疑,数据提取依赖于信息化技术,尤其是大数据的分析能力。《评审标准》也提出,要求医院建立以院长为核心的医院信息化建设领导小组,有负责信息管理的专职机构,建立各部门间的组织协调机制,制订信息化发展规划,有与信息化建设配套的相关管理制度。医院必须花大力气进行信息化建设,保证数据采集的准确性。
2. 病案质量方面
信息化技术的成功引入,可以使评审数据由医院提供转为自动提取,评审结果可以更客观,从而带来评审方式的转变。但我们也知道,数据填写的准确性则是信息化应用的关键。因为在监测数据部分,共设74节240条监测指标,绝大部分是以ICD编码为基础采集数据,不少指标也是根据DRG分组而来,其来源均为病案首页。
《评审标准》对病案质量方面没有提出明确要求,但无论从三级医院“国考”,还是这次标准修订,大家都知道病案首页质量的重要性。但从实践中看,病案质量一直没能满足管理要求,存在临床知晓度不高、管理部门措施不力、填写标准模糊等问题。需要评审医院高度重视,以激励约束机制为核心,加强病案书写相关培训,为提高评审质量,也同时为提高医院管理水平提供数据层面支持。
作者:戴丁荣 惠宏医疗管理集团副总裁/管理+IT首席顾问

沪公网安备 31011002000965号